Work Details

Selected AI, NLP, and applied ML projects.

Deep-dive highlights from research, graduate work, and production-oriented experimentation.

MODP project teaser

MODP: Multi-Objective Directional Prompting

Prompt optimization framework for production support systems, delivering a measurable quality lift in enterprise assistance flows.

LLM summarization project

Document Summarization with LLM Fine-Tuning

Instruction-tuned language models for clinical note summarization, including topic modeling for thematic analysis.

FinSight dashboard

FinSight: Sentiment-Based Investment Recommendation

SEC filings sentiment pipeline with FinBERT, exposed through interactive analytics for portfolio-facing insights.

GNN fashion recommendation

Fashion Recommendation with Graph Neural Networks

Hypergraph and node-wise GNN setup on Polyvore multi-modal data for outfit compatibility and fill-in-the-blank tasks.

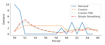
Slow selling forecasting

Slow-Selling SKU Forecasting

Multi-model time-series strategy for sparse-demand products, combining ARIMAX/Croston-style approaches for inventory planning.